https://mp.weixin.qq.com/s/Bzrnmnnu0tp8pa9nLsOhJA
2025年1月3日,廣西大學亞熱帶農業生物資源保護與利用國家重點實驗室張積森團隊在Nature Genetics上發表了題為“The highly allo-autopolyploid modern sugarcane genome and very recent allopolyploidization in Saccharum”的研究論文。該研究深入解析了現代栽培甘蔗的復雜基因組結構,揭示了異源多倍化后現代栽培甘蔗兩個亞基因組的基因表達水平變化,從葉片性狀出發闡明了甘蔗超親分離的遺傳基礎,首次基于單倍型基因組對甘蔗糖分性狀相關的關鍵位點進行挖掘。本研究的第一單位為廣西大學,該研究為甘蔗的基因組功能解析提供了新的視角,并為今后甘蔗育種提供了理論依據。

現代栽培甘蔗的基因組解析
甘蔗有100多年的雜交育種歷史,是世界上最重要的經濟作物之一,是生產糖、乙醇以及生物能源的重要來源。現代栽培甘蔗來自于兩個甘蔗原始種(高貴種和割手密種)的種間雜交和多代回交,具有優異的產量和較強抗逆性。由于其基因組復雜且存在顯著的多倍性問題,現代栽培甘蔗的基因組特征與農業性狀的研究仍面臨著巨大的挑戰。
現代栽培甘蔗新臺糖22號(XTT22)是我國甘蔗育種歷史上最為重要的骨干親本,種植面積曾連續15年占到我國甘蔗種植面積的85%以上,我國超過90%以上的第四代甘蔗品種都是XTT22的后代。本研究首先利用Oligo-FISH技術對XTT22的基因組結構進行了深入解析,揭示了大量的染色體斷裂融合現象。綜合利用PacBio、Illumina和Hi-C測序技術,研究團隊成功構建得到一個9.3 Gb,染色體數為97條的基因組。

圖1. 現代栽培甘蔗XTT22的基因組解析
現代栽培甘蔗的亞基因組顯性
現代栽培甘蔗經過高貴種和割手密種雜交后,還經過了不少于8代的雜交,造成其基因組尤為龐大,且為非整倍體。其基因組中有70%~80%的染色體來自于高貴種,10~23%來自于割手密種,另外5%~17%來自于兩個種的種間雜交。研究團隊通過種間特異性的k-mer序列,揭示了兩個原始種對XTT22基因組組成的貢獻,其中75.7%的序列來自于高貴種,17.9%來自于割手密種。亞基因組優勢是一種在多倍體中普遍存在的全基因組特征,尤其是在異源多倍體中,會表現出偏倚的分離。研究團隊對兩個亞基因組在12個不同組織中的表達水平進行比較,發現高貴種亞基因組具有更明顯的表達優勢,且等位數目越多的基因表達水平越高,說明基因劑量不平衡和潛在的轉錄調控相互作用是關鍵原因。與兩個原始種的表達水平相比,兩個亞基因組在XTT22基因組中呈現趨同表達趨勢,反映了異源多倍化后的適應性調整。以上結果首次揭示了栽培甘蔗亞基因組間的轉錄表達差異,為理解不同亞基因組的功能和性狀貢獻提供了新視角。

圖2. 現代栽培甘蔗的亞基因組顯性分析
現代栽培甘蔗的超親分離遺傳機制解析
超親分離廣泛存在于多倍體植物中,為了解析甘蔗的超親分離機制,研究團隊聚焦于192份XTT22自交遺傳群體,從控制植株結構和生長的葉片表型出發,通過大規模基因組重測序數據,構建了高密度遺傳圖譜,鑒定到49個與葉片大小相關的數量性狀位點(QTLs),這些QTLs解釋了葉片性狀4.5%-12.8%的變異,表明葉片大小受多個基因調控,其中70%以上來自于高貴種,而27%來自割手密種。
研究還深入解析了窄葉基因NARROW LEAF 1(NAL1)對葉片大小的調控作用,發現該基因在高貴種中顯著高表達,能顯著增加葉片長度和寬度。水稻功能互補實驗證明了NAL1基因對葉片發育的正向調控作用,并揭示其可能通過調控激素水平和光合作用效率來優化甘蔗的生長結構。上述結果為甘蔗的分子育種和表型改良提供了新思路,也為未來優化甘蔗植株架構、提高產量打下了堅實的基礎。

圖3. 基于高密度遺傳連鎖圖譜對甘蔗葉片的遺傳基礎解析
現代栽培甘蔗的百年育種歷史
甘蔗的第一個育種計劃于1888年在爪哇島和巴巴多斯展開,培育出了糖分高、抗病、適應性強的甘蔗優良品種‘POJ2878’,成為其他國家種質開發的基礎,隨后各個國家建立育種站培育出了適應當地的品種。
研究團隊收集了183份包括所有優良品系在內的現代栽培甘蔗材料,進行了系統的群體遺傳學分析,結果顯示現代栽培甘蔗群體可以劃分為兩個亞群(Group Ⅱ和Group Ⅲ),Group Ⅱ包括一系列從中國東南部創新雜交衍生的無性系以及與海南崖城雜交或回交衍生的品系。這些種質資源,如YC71-374和YC84-125等幾個優良親本,在中國甘蔗育種體系中發揮著重要作用。Group Ⅲ包括來自國際甘蔗育種計劃的主要優質品系,例如,美國的CP系列和HOCP系列,澳大利亞的Q系列,印度的Co系列和古巴的C系列,以及中國本地開發的一些品系。這兩個亞群在糖分相關性狀上具有明顯差異,Group Ⅱ具有更高的纖維相關性狀(如還原糖),而Group Ⅲ則表現出更高的糖分性狀(如蔗糖含量、極性度等),反應了甘蔗育種過程中對不同品系的性狀側重差異。以上結果揭示了甘蔗種質資源中的遺傳多樣性,推動了甘蔗高效、可持續的育種進程。

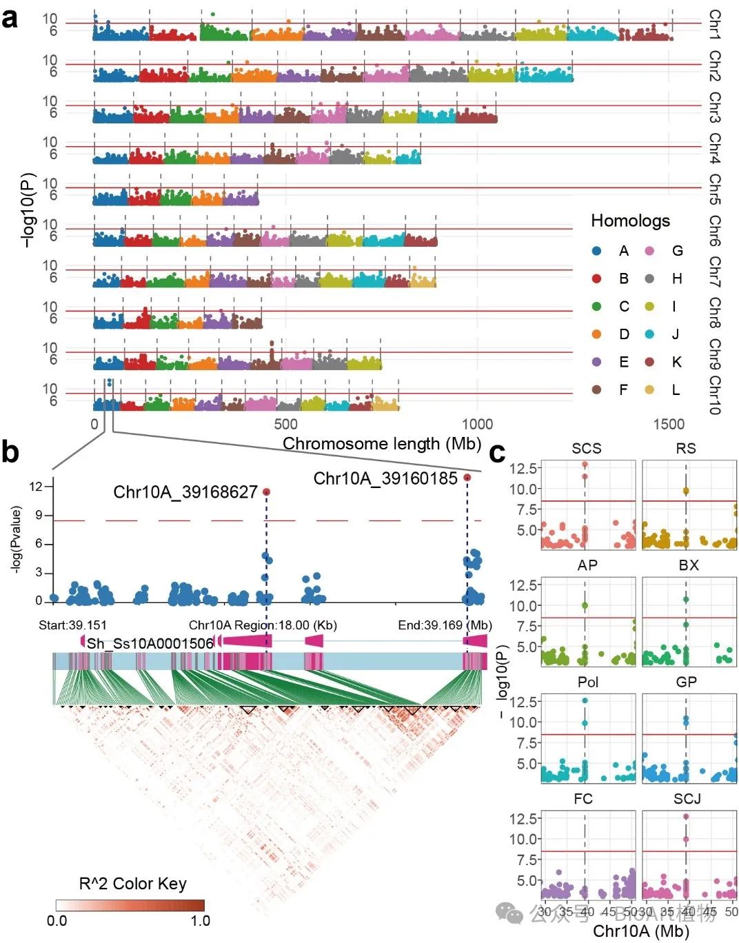
甘蔗高糖性狀關鍵位點的挖掘
為揭示現代甘蔗高糖特征的遺傳基礎,研究團隊收集了8個與糖分相關的性狀,發現現代甘蔗品種中來自高貴種的成分占比越高,糖分性狀越突出,纖維性狀越低,說明高貴種對現代甘蔗高糖性狀的突出貢獻。此外,研究團隊通過GWAS識別了多個與糖分性狀相關的關鍵位點,其中2個SNPs位點與7個性狀相關,位于10號染色體,編碼NB-ARC蛋白基因。研究人員通過比較不同甘蔗種群在這些關鍵位點的單倍型,為理解甘蔗糖分性狀的遺傳基礎和優化育種策略提供了全新的視角,為提升甘蔗的糖分產量和育種效率奠定了基礎。

圖5. 現代栽培甘蔗高糖性狀的遺傳基礎解析
綜上,該研究標志著張積森團隊在甘蔗基因組研究方面取得的又一重大進展,是繼2018年(Zhang et al., 2018, Nature Genetics)、2022年(Zhang et al., 2022, Nature Genetics)、2023年(Wang et al.,2023, Nature Plants)對甘蔗基因組解析后的新突破,不僅為甘蔗基因組的完整性和功能提供了深刻的見解,也為甘蔗的分子育種、表型改良及作物優化奠定了堅實的基礎。
此外,張積森團隊長期從事甘蔗糖分性狀研究 (Sun et al., 2011, Plant Cell & Environment;Zhang et al., 2013,BMC Genomics;Chen et al., 2016, BMC Genomics;Wang et al., 2017, BMC Plant Biology;Zhang et al., 2016, BMC Genomics) ,系統鑒定了糖分代謝途徑相關基因及其功能,揭示SPSA和SPSB為糖分差異關鍵基因(Shi et al., 2019, Tropical Plant Biology;Ma et al., 2020, BMC Plant Biology) ,構建糖分轉運蛋白模型 (Hu et al., 2018, BMC Plant Biology;Zhang et al., 2020, The Plant Journal)。深入解析C4光合途徑(Li et al, 2020, Plant Cell Physiol; Jiang et al, 2023, The Plant Journal),揭示了甘蔗NADP-ME基因調控機制(Hua et al., 2024, Plant Physiology; Hua et al., 2024, Planta) 。相關成果推動了甘蔗糖分代謝和光合作用的研究進展。
該論文的共同第一作者包括廣西大學張積森教授、福建農林大學-廣西大學聯合培養的博士生齊浥穎、廣西大學華秀婷博士、福建農林大學已畢業博士生王勇軍、廣西大學博士生汪柏宇、仲愷農業工程學院齊永文研究員、福建農林大學黃育敏博士、廣西大學博士生余澤懷和高瑞婷,通訊作者為張積森教授。廣西大學張木清教授、陳保善教授、姚偉教授、余凡博士、張清教授、福建農林大學劉仲健教授、唐海寶教授、鄧祖湖研究員、明瑞光教授、云南甘蔗研究所劉新龍研究員、佛羅里達大學王建平教授為本研究提供了寶貴的指導。該研究得到了國家重點研發計劃、廣東省科技計劃、國家自然科學基金、原國家863計劃、福建農林大學優秀博士論文基金、國家留學基金委、中國博士后基金等項目的聯合資助。
論文鏈接:
https://www.nature.com/articles/s41588-024-02033-w
專家點評
韓斌(中國科學院院士 )
甘蔗復雜多倍體基因組及其遺傳研究:栽培甘蔗生物學研究的新篇章
甘蔗是基因組最為復雜的大宗作物之一。雖然基因組學技術的進步推動了小麥、棉花等天然異源多倍體基因組的解析,但甘蔗基因組的解析依然困難重重。其主要原因是現代栽培甘蔗融合了兩種為同源多倍體原始種(高貴種2n = 8x = 80,割手密種2n = 40~128)的遺傳背景。兩個原始種的人工雜交和多輪回交的復雜過程,使得其基因組在同源多倍體的基礎上,又加入了異源多倍體和非整倍體的特性。百年來的育種歷史中,兩個原始種亞基因組形成極高倍性和隨機的染色體重組,給現代栽培甘蔗基因組的解析帶來了極大的挑戰。
自20世紀90年代甘蔗基因組表達序列標簽計劃(Sugarcane Expressed Sequence Tag, SUCEST) 啟動以來,巴西、法國、中國、澳大利亞、美國等國家聯合實施,開展了甘蔗基因組領域的攻關。雖然我國甘蔗全基因組研究開展較晚(2010年前后),但在國際上研究進展最快,其中廣西大學亞熱帶農業生物資源保護與利用國家重點實驗室張積森團隊長期致力于甘蔗基因組學研究。2018年該團隊發布了首個甘蔗割手密種同源單倍型水平的完整基因組 (Zhang et al., 2018),這一里程碑式的工作標志著甘蔗基因組研究進入了新時代。隨后該團隊在2022年通過解析祖先核型基因組 (Zhang et al., 2022),闡明了割手密種種質資源的演化。2023年,成功構建甘蔗最近緣的二倍體祖先端粒到端粒基因組 (Wang et al., 2023),并揭示了甘蔗屬的起源。而從2018年開始,現代栽培甘蔗基因組經歷了從“基本框架”到“部分染色體”的歷程,R570,SP80-3280,CC01-1940,Khon Kaen 3的基因組草圖相繼發布(Garsmeur et al., 2018; Souza et al., 2019; Trujillo-Montenegro et al., 2021 ;Shearman et al., 2022;Healey et al., 2024)。然而,這些基因組存在大量嵌合組裝并且染色體不完整、序列高度片段化等問題。導致現代栽培甘蔗基因組的真實全貌仍未揭開,極大限制了甘蔗的基礎生物學研究和育種升級。
在張積森等人近期發表在《自然遺傳學》上的研究中,以新臺糖22號(XTT22)作為研究材料。這一品種是我國第三代主栽品種,也是最重要的甘蔗育種親本,超過90%的第四代甘蔗品種均為新臺糖系列品種的后代。作者組裝出了迄今為止質量最高的現代栽培甘蔗完整基因組,并基于基因組涂染的細胞學和亞基因組特異性k-mer的方法,精準鑒定出兩個原始種的血緣分布。研究首次揭示了現代栽培甘蔗復雜的基因組結構下,兩個亞基因組劑量不平衡所帶來的基因表達差異。其次,作者還結合甘蔗群體材料,深入探討了現代甘蔗的育種歷史,進一步加深了我們對甘蔗遺傳育種歷史的理解。此外,研究中的一個亮點是多倍體中遺傳性狀關聯位點的定位。作者利用多倍體超親分離特征,通過XTT22自交群體定位到控制葉片大小的NAL1基因,表明該基因可能是現代栽培甘蔗育種過程的一個人工選擇靶點。基于單倍型水平的GWAS,作者還在自然群體中鑒定到一個來自割手密種與糖分含量相關的關鍵位點,為解析甘蔗中抗病性和糖產量之間的平衡奠定了重要基礎。
總之,XTT22基因組的解析對中國甘蔗育種有著深遠的影響。多倍體遺傳位點定位的成功實踐是該領域的重要突破,張積森團隊的該項工作不僅延續了以往的研究成果,也為甘蔗生物學研究開辟了新篇章。
專家點評
張獻龍(中國工程院院士 )
甘蔗栽培種基因組十分復雜,其兩個亞基因組高度不平衡,且存在高比例的非同源重組,同源組染色體在10~12條之間,是世界上最具挑戰的基因組之一。甘蔗基因組研究前后經歷了近30年的漫長過程,甘蔗基因組計劃幾乎與擬南芥、水稻等模式植物的基因組計劃同步開展,早期以巴西為代表的研究團隊開啟了甘蔗表達序列標簽(EST)測序計劃 (Vettore et al., 2003),其后,國內張積森等研究團隊解析了首個完整的同源多倍體甘蔗割手密種(野生種)基因組(Zhang et al., 2018)和甘蔗復合體基因組(Wang et al., 2023; Kui et al., 2023),系統闡明了甘蔗割手密種的種質資源演化(Zhang et al., 2022),為超復雜的異源同源非整倍體的現代栽培甘蔗研究奠定了重要的基礎。近年,以中國、法國、巴西研究團隊為代表的多個國家團隊發布了現代栽培種甘蔗草圖和部分染色體圖譜(Garsmeur et al., 2018; Souza et al., 2019; Trujillo-Montenegro et al., 2021; Shearman et al., 2022; Bao et al., 2024; Healey et al., 2024);近期,張積森研究團隊在《自然遺傳學》上發表研究論文,解析了現代栽培種甘蔗新臺糖22號基因組 (Zhang et al., 2025),獲得了迄今為止組裝質量最高、最完整的現代栽培甘蔗基因組,該測序的品種(新臺糖22號)是我國第三代主栽品種(種植面積曾達到85%以上),也是目前第四代主栽品種培育過程中的最重要的親本。該基因組的解析進一步奠定了我國在甘蔗前沿基礎研究領域的國際領先地位,引領了現代栽培種甘蔗育種研究進入基因組學時代,也必將推動我國甘蔗生物育種研究的快速發展,從而實現甘蔗育種升級。
主要參考文獻:
1. Jisen Zhang*#, Xingtan Zhang#, Haibao Tang#, Qing Zhang#, Xiuting Hua, Xiaokai Ma, ....,Chifumi Nagai*,Ray Ming*. Allele-defined genome of the autopolyploid sugarcane Saccharum spontaneum L.(2018). Nature Genetics, DOI: 10.1038/s41588-018-0237-2.50 : 1565–1573
2. Qing Zhang#, Yiying Qi#, Haoran Pan#, Haibao Tang#...., Jisen Zhang*. Genomic insights into the recent chromosome reduction of complex autopolyploid sugarcane S. spontaneum.2022. Nature Genetics. 10.1038/s41588-022-01084-1.
3. Tianyou Wang*, Baiyu Wang*, Xiuting Hua*, Haibao Tang*, ...., Wei Yao?, Jisen Zhang?.A complete gap-free diploid genome in Saccharum complex and the genomic footprints of evolution in the highly polyploid Saccharum genus. (2023). Nature Plants. 10.1038/s41477-023-01378-0
4. Xiuting Hua, Huihong Shi, Gui Zhuang, ...., Muqing Zhang*, Haibao Tang2* and Jisen Zhang1*. Revealing the Regulatory Network of the Late-Recruited Primary Decarboxylase C4NADP-ME in Sugarcane.(2024). Plant physiology.
5. Qing Jiang?, Xiuting Hua?, Huihong Shi?, .... Jisen Zhang*. Transcriptome dynamics provides insights into divergences of photosynthesis pathway between Saccharum officinarum and Saccharum spontaneum. (2023) The Plant Journal. DOI: 10.1111/TPJ.16110
下一條:讓希望之花在邊疆盛放